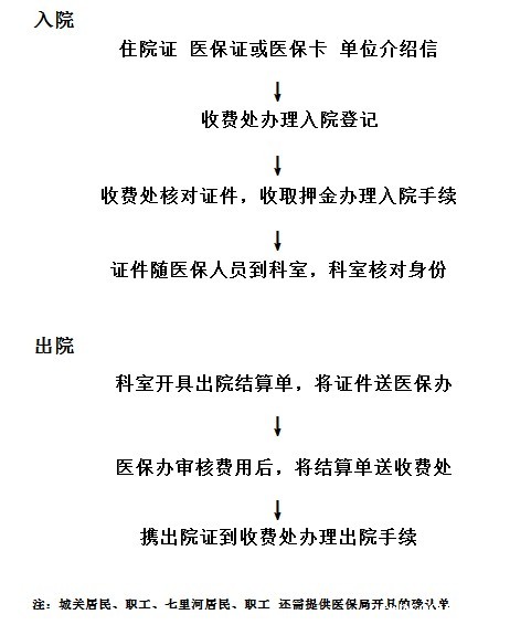
医保人员入出院流程

发布时间:2012年04月04日  作者:TapTap下载手机版  点击数:

热门点击

版权所有©TapTap下载手机版  陇ICP备12000028号-1  

甘公网安备 62010202002411号

医院门诊办公室电话:0931-7849151 挂号室电话:0931-8619717

地址:兰州市城关区定西路53号 邮编:730000

TapTap下载手机版 联系我们

Baidu
taptap点点